Für Wassser auf höchstem Niveau: Seit 1995 engagiert sich das UMH Institut für hoch effiziente Technologien der Wasseraufbereitung, um Menschen die Möglichkeit für optimales Trinkwasser bereit zu stellen. Das Wohl des Menschen im Einklang mit der Natur ist dem österreichischen Familienunternehmen oberste Priorität. Daher entwickelte UMH, neben den den vielfach geschätzten Wasservitalisierungsgeräten, auch spezielle Scheiben und Platten für den Schutz gegen die schädliche Wirkung von Elektrosmog.
Inhaltsverzeichnis
Wasser wie aus einer frischen Quelle
Die UMH Wasserbelebung ermöglicht es Ihnen jedes Wasser in seinen optimalen Zustand zu bringen: hexagonal bzw. flüssig-kristallin – und das stabil über einen langen Zeitraum! Nur so ist es auch den Körperzellen direkt verfügbar und kann effizient gegen Dehydrierung vorbeugen. UMH arbeitet dabei ganz nach dem Vorbild der Natur: Denn in vorwiegend ursprünglichen Quellen findet sich überhaupt noch Wasser in hexagonaler Struktur. Durch lange Transportwege und negative Umwelteinflüsse wird diese jedoch weitestgehend zerstört.
Verschiedene Geräte von UMH Umwelttechnologien
Die UMH Geräte überzeugen schon seit über zwei Jahrzehnten mit ihrer einzigartigen Technologie und erfreuen sich einer immer größer werdenden Beliebtheit. Ob für Haus, Küche, Pool, Gartenteich oder für unterwegs: Sie ermöglichen es Ihnen komfortabel und ganz ohne Strom und laufende Kosten in den Genuss von quellfrischem und lebendigem Wasser zu kommen.
Neben dem Eigenheim wird die international bewährte Wasserbelebung von UMH, auch erfolgreich bei ganzheitlich arbeitenden Ärzten und Therapeuten, sowie bei gewerblichen und landwirtschaftlichen Betrieben angewendet. Die vielen positiven Erfahrungen mit der UMH Vitalisierung sind selbstsprechend, was dementsprechende Gutachten zudem immer wieder unterstreichen. Vor allem die lange Stabilität der hexagonalen Wasserstruktur sei hier besonders hervorgehoben.
Ein besonderer Vorzug: Die verschiedenen Geräte zur Wasseraufbereitung müssen Sie nicht warten oder regelmäßig ersetzen. Eine einmalige Installation genügt!
Da Elektrosmog heutzutage ein immer größeres Thema wird, hat sich das in Kärnten ansässige Unternehmen nicht nur der Wasseraufbereitung, sondern auch dem Schutz vor Strahlenbelastungen (5G, W-LAN, Bluetooth, …) verschrieben: Das UMH Energy wurde extra dafür entwickelt und dient als Schutz für unterwegs und der gesunden Umgebung Zuhause und am Arbeitsplatz.
Zweifache Wirkweise der Geräte
Die UMH Wasseraufbereitung versteht sich als ein ganzheitliches Kompaktgerät und ist die perfekte Ergänzung für alle Osmose- und Filteranlagen: Zum einen bewirkt sie die nachhaltige Neuordnung der physikalischen Wasserstruktur, zum anderen die Löschung von negativen Schadinformationen im Wasser. Das Wasser wird sozusagen physikalisch von Schadstoffen „gereinigt“ und wieder in harmonische hexagonale Ordnung gebracht. Denn auch mit der besten Filtermethode, kann das Wasser nur rein chemisch von Schadstoffen befreit werden. Die physikalische Schadstoffinformation kann trotzdem erhalten bleiben und sich negativ auswirken – gleich einem negativ Abdruck.
Durch Verwirbelungen nach Schauberger und natürlich informierte Flüssigkeiten, Edelsteine, Metalle und feinstoffliche Energieträger gelingt es den UMH Geräten das Wasser wieder in seine natürliche und harmonische Struktur zu bringen, welche zudem optimal zellgängig ist.

Ein weiterer Pluspunkt: Das Wasser schmeckt nicht nur milder sondern verhält sich auch weniger aggressiv. Durch die UMH Vitalisierung werden nämlich auch vorhandene Kalkstrukturen im Wasser so verändert, dass sich Kalk nicht mehr so schnell ablagert und sich leichter beseitigen lässt. Ein Grund warum die Wasserbelebungsgeräte als alternative Entkalkung hohe Beliebtheit haben.
Aufbau und Herstellung der Geräte
Die UMH Geräte werden alle in liebevollem Kleinsthandwerk aus hochwertigen und TÜV-geprüften Materialien hergestellt. Alle Geräte sind nach Erkenntnissen von Viktor Schauberger und der Heiligen Geometrie konstruiert. Sie ermöglichen eine zentripetal verlaufende Wasserführung und realisieren eine größtmögliche Berührungsfläche mit den informierenden Medien im Inneren.
Im Inneren befinden sich 7-10 verschiedene handgefertigte Energiekartuschen (Phiolen) und Edelsteine. Das Gehäuse besteht aus siliziumhaltigem Spezialmessing, welches bei manchen Geräten zusätzlich 24-Karat vergoldet oder rhodiniert ist.
Gutachten der UMH Wasservitalisierung
Kristallisationsbilder von Quellwasser
Die besten Quellwässer der Erde zeigen im gefrorenen Zustand, beeindruckend schöne kristalline Strukturen. Die meisten untersuchten Leitungswässer hingegen zeichnen sich durch gestörte Kristallbildung und eine ungeordnete Struktur aus. Mit der sog. Wasserkristallfotografie nach Dr. Masaru Emoto, können die unterschiedlichen Strukturen im Wasser bildhaft dargestellt werden. Man geht davon aus: Je besser die Kristallstruktur, umso höher ist die „innere Ordnung” und desto hochwertiger ist das Wasser.
Erstaunlich: Wird gewöhnliches Leitungswasser, von großer „innerer Unordnung”, mit einem UMH Gerät aufbereitet, vermag es wieder geordnete sechseckige Kristalle auszubilden.
Verbesserung der Wasseraufnahmefähigkeit durch UMH
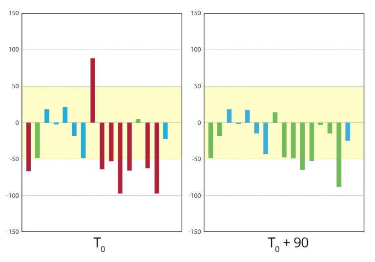
Um den Körper erfolgreich zu hydrieren, muss Wasser auch in den Zellen ankommen. Die Bioelektrische-Impedanz-Analyse (BIA) ermöglicht es den Wassergehalt und die Verteilung des Wasser im Körper zu bestimmen. So kann genau zwischen extrazellulärem und intrazellulärem Wasser unterschieden werden und Rückschlüsse über die Zellgängigkeit des getrunkenen Wassers gezogen werden.

Die Abbildung T0 zeigt drei verschiedene Typen von Probanden:
- Probanden die bisher kein UMH behandeltes Wasser tranken
- Probanden die seit länger als einem Jahr UMH Wasser trinken
- Probanden die seit weniger als einem Jahr UMH Wasser trinken
Die Abbildung T0 + 90 zeigt die gleichen Probanden nach dreimonatigem UMH Wasser Konsum. Alle Probanden weisen eine verbesserte Balance zwischen intra- und extrazellulärem Wasserstatus auf. Die meisten befinden sich sogar im Normalbereich (gelber Bereich: -50 bis 50). Durch die Wasseraufbereitung gelingt es folglich, das Wasser zellgängiger zu machen und somit vorhandene Dehydrierungen aufzuheben.
Kalkstrukturen von Leitungswasser
Der Kalkgehalt im Leitungswasser führt nicht selten zu Problemen mit Haushaltsgeräten und Heizungsanlagen. Auslöser hierfür ist die Struktur des Kalkes. Gewöhnliches Leitungswasser bildet vermehrt Calcit-Kalkkristalle aus. Durch die spitzen Formen neigt diese Form des Kalkes sehr stark zu Kesselsteinbildung und Ablagerungen an Küchengeräten und Perlatoren.
Durch den Einsatz eines UMH Gerätes, verändert sich nicht nur die Struktur des Wassers, sondern auch die Form der Kalkkristalle. UMH behandeltes Wasser fördert die Ausbildung eher rundlicher Aragonit-Kalkkristalle. Diese lagern sich nicht mehr ab und werden leichter abgeschwemmt. Vorhandene Verkrustungen lösen sich allmählich auf. Für den menschlichen Körper ist ein entsprechend entschlackender Effekt gegeben.
Frequenzbilder von Quellwasser
Frequenzuntersuchungen des Schweizer Institutes Planet Diagnostic haben gezeigt, dass bei hochwertigen Quellwässern eine Grundfrequenz von 22 Hz, sowie Oberwellen bei 44 und 66 Hz stets gegeben sind.

Nach erfolgter UV-Desinfizierung des Wassers ist dieses Frequenzbild nicht mehr vorhanden. Das Wasser ist nun unharmonisch strukturiert und die Frequenzen von 22, 44 und 66 Hz sind instabil.

Wird das UV-behandelte Wasser mithilfe eines UMH UV Gerätes restrukturiert, erscheint das Frequenzbild wieder harmonischer. Die Frequenz von 22 Hz und deren Oberwellen sind wieder klar erkennbar. Die Wasseraufbereitung vermag somit erfolgreich die Struktur von gutem Quellwasser wieder herzustellen.

COLORPLATE®-Bilder von Leitungswasser
Durch das COLORPLATE®-Verfahren nach Dr. Knapp lässt sich die Polarisierung des Wassers visualisieren. Die Bilder lassen erkennen, dass mit der UMH Wasserbelebung aufbereitetes Wasser einen starken bioelektrischen Feldaufbau (roter Bereich unten und türkisgrüner Bereich oben) aufweist. Solcherart behandeltes Wasser erlangt seine ursprüngliche Vitalität zurück und ist somit optimal in der Lage den Körper mit gelösten Mineralien zu versorgen.

Selbst einen Tag nach der Aufbereitung (Bild: T0 + 1) ist die Polarisierung noch deutlich sichtbar. Dieser langanhaltende Effekt grenzt die UMH Produkte merklich von vielen anderen Vitalisierungsgeräten auf dem Markt ab.

Sichtbarmachung durch Quanten-Fraktal-Bilder
Mithilfe der Quanten-Fraktal-Bilddiagnostik ist es den Herren Dr. Töth & DI Pfaffenbichler gelungen, die inneren Ordnungszustände von Flüssigkeiten objektiv sichtbar zu machen. Die diversen Farben zeigen die Vielfalt und Intensität von Frequenzen die in der Flüssigkeit enthalten sind. Heilquellen weisen eine sehr hohe quanten-fraktale Ordnung auf. Je strukturierter und harmonischer die Bilder erscheinen, desto qualitativ hochwertiger und somit gesünder ist das zugrundeliegende Wasser zu bewerten.
Gewöhnliches Leitungswasser, das lange in Rohrleitungen unter Druck steht, ergibt disharmonische, destrukturierte Bilder. Wird derartiges Leitungswasser jedoch mit einem UMH Gerät behandelt, entstehen Bilder vergleichbar mit denen hervorragendster Heilquellen. Dies verbildlicht die enorme strukturierende Aufwertung durch diese Art der Wasseraufbereitung.
Kontakt
UMH Umwelttechnologien
Institut für Wasser- und Umweltverbesserung
Sonnrainweg 4-5
9554 St. Urban, Kärnten
AUSTRIA
Webseite: www.umh.at
Mail: institut@umh.at
Telefon: +43 42 77 200 35 0
Fax: +43 42 77 200 35 20